Handset & Audio Amplifier PCB Design

Summary: Designed handset and audio amplifier PCBs using industry-standard EDA tools including OrCAD Capture, Allegro PCB Design, and GerbTool.

Context & Goal

This project focused on designing two PCBs — a handset and an audio amplifier — from schematic capture through layout and Gerber file generation, following a professional design workflow.

My Role

I was responsible for schematic capture in OrCAD Capture, PCB layout in Allegro PCB Design, and Gerber file verification in GerbTool.

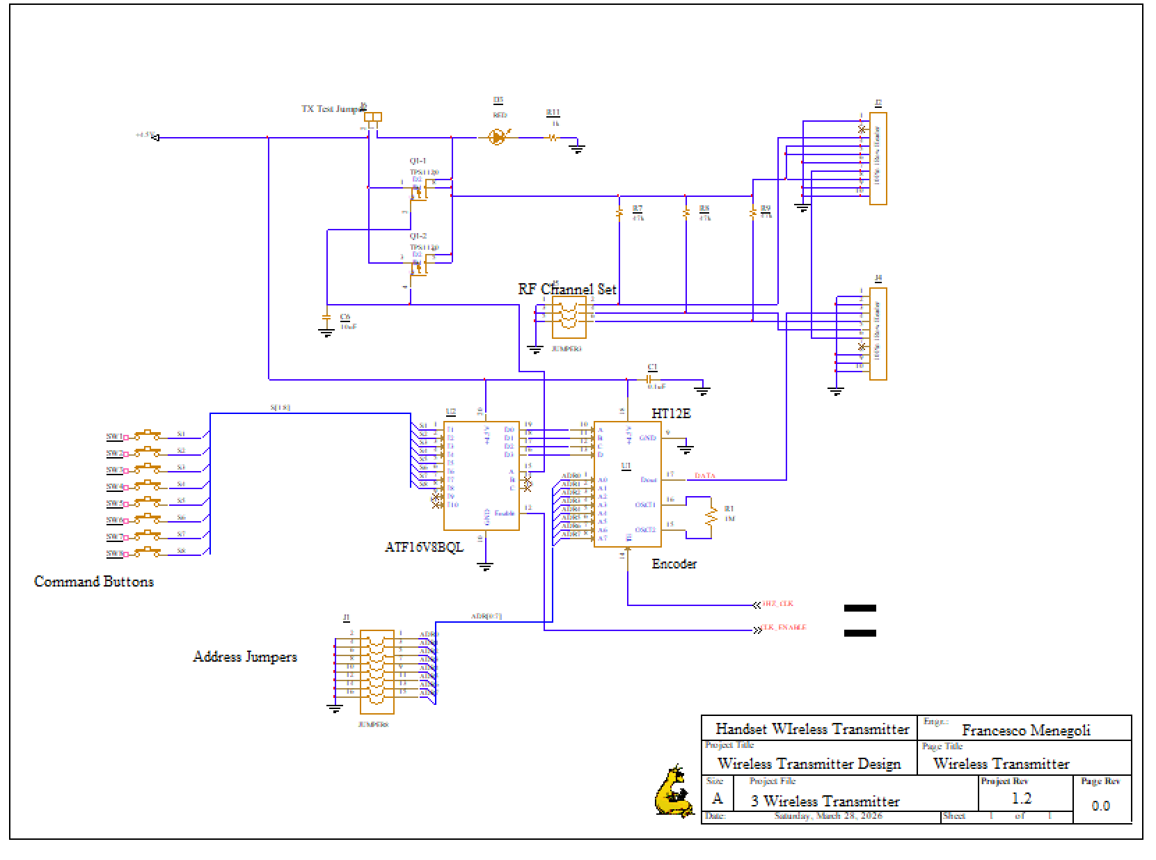
Capture Schematic

Caption for schematic screenshot 1.

Caption for schematic screenshot 2.

Caption for schematic screenshot 3.

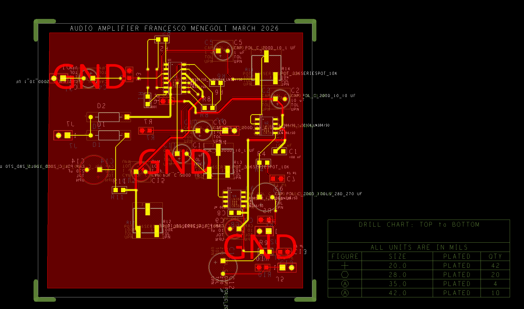
Allegro PCB Layout

Caption for layout screenshot 1.

Caption for layout screenshot 2.

What I Learned

This project deepened my understanding of the full PCB design workflow, from schematic capture to layout to Gerber output. Working with industry tools like OrCAD and Allegro gave me hands-on experience with the same software used in professional hardware development.

Key Technical Decisions